awx/docs/networking/toolbox.png
Jared Tabor 92dc450940
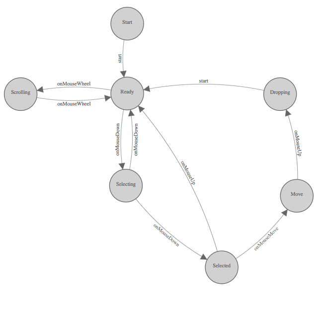
Adds acceptance doc for networking UI
* Adds gerkin feature file for networking visualization
* Adds implementation details to networking.md
2018-03-29 16:53:57 -04:00

58 KiB
648x642px