mirror of
https://github.com/ansible/awx.git
synced 2026-02-18 19:50:05 -03:30
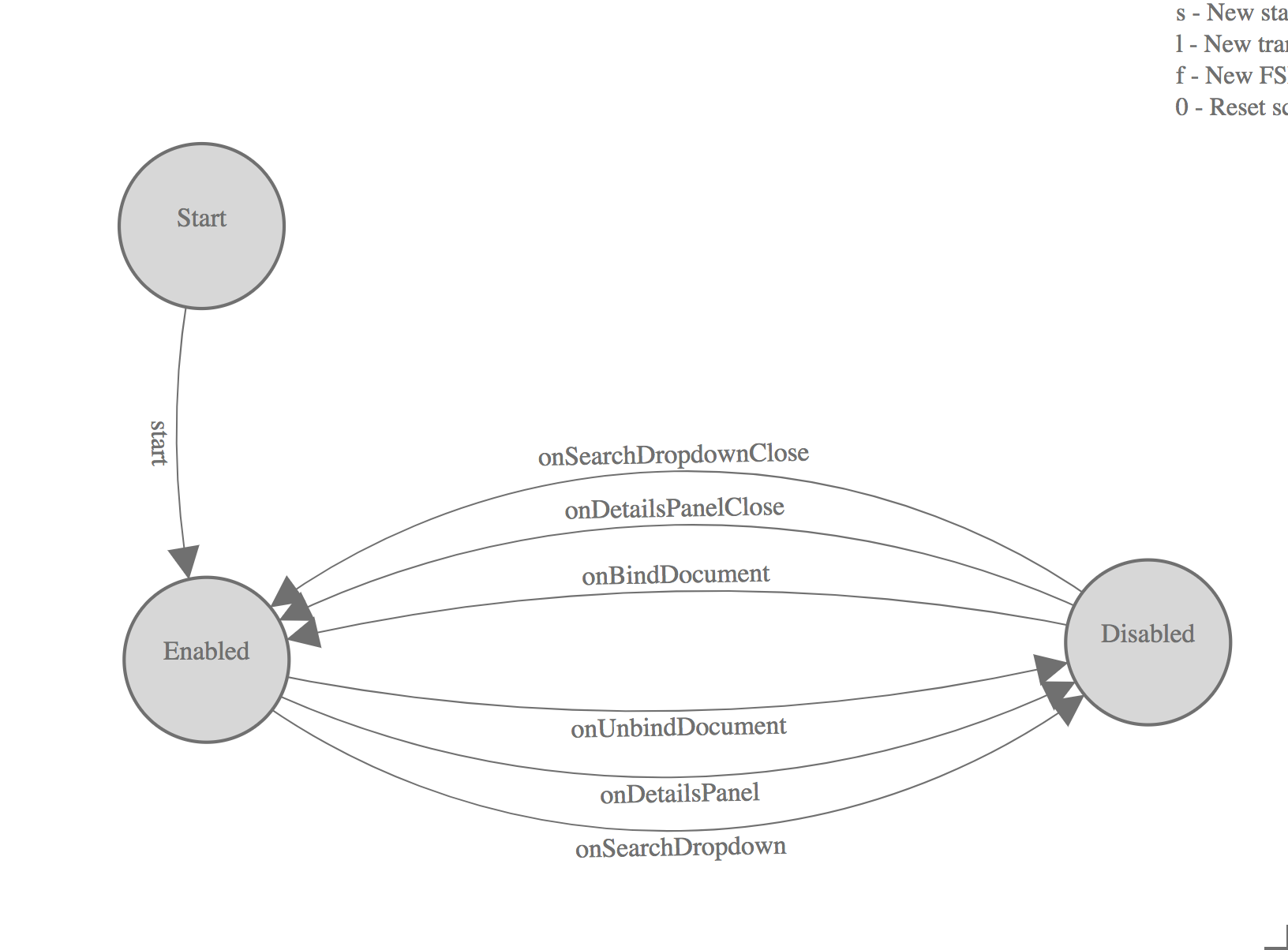
* Adds gerkin feature file for networking visualization * Adds implementation details to networking.md
161 KiB
1632x1204px
161 KiB
1632x1204px