mirror of
https://github.com/ansible/awx.git
synced 2026-01-28 23:04:41 -03:30
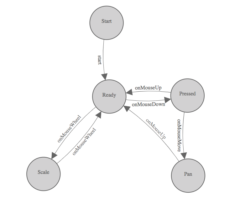
* Adds gerkin feature file for networking visualization * Adds implementation details to networking.md
69 KiB
766x681px
69 KiB
766x681px