mirror of
https://github.com/ansible/awx.git
synced 2026-02-19 04:00:06 -03:30
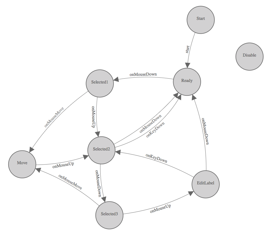
* Adds gerkin feature file for networking visualization * Adds implementation details to networking.md
104 KiB
902x811px
104 KiB
902x811px