mirror of
https://github.com/ansible/awx.git
synced 2026-02-17 11:10:03 -03:30
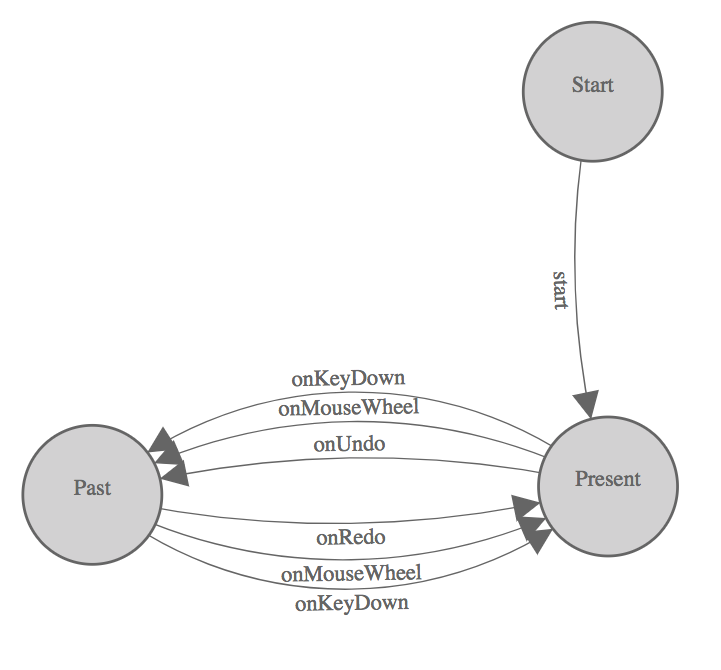
* Adds gerkin feature file for networking visualization * Adds implementation details to networking.md
68 KiB
721x670px
68 KiB
721x670px