mirror of
https://github.com/ansible/awx.git
synced 2026-02-19 20:20:06 -03:30
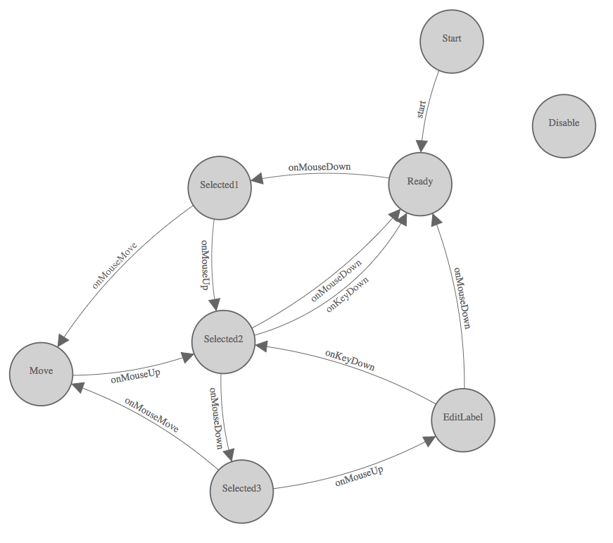
* Adds gerkin feature file for networking visualization * Adds implementation details to networking.md
102 KiB
871x771px
102 KiB
871x771px