mirror of
https://github.com/ansible/awx.git
synced 2026-03-11 22:49:32 -02:30
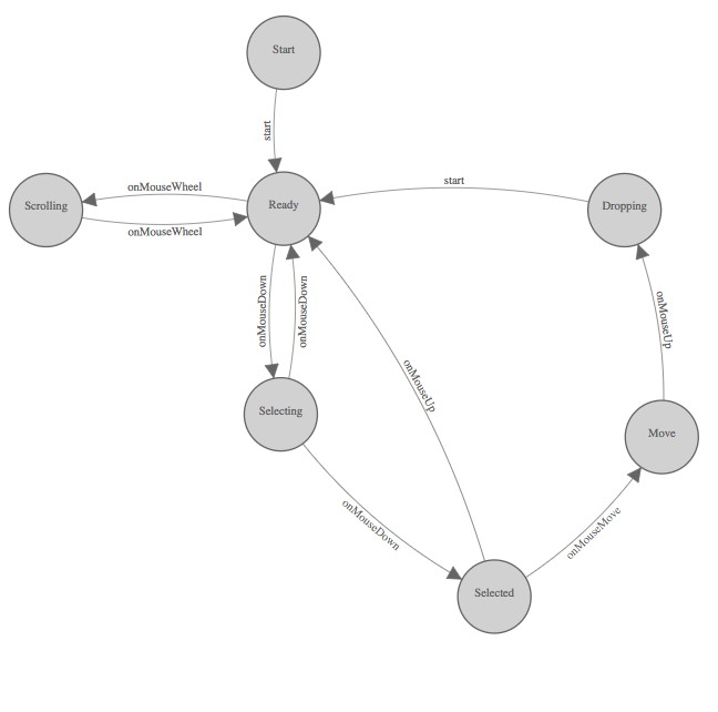
* Adds gerkin feature file for networking visualization * Adds implementation details to networking.md
58 KiB
648x642px
58 KiB
648x642px