awx/docs/networking/rack.png
Jared Tabor 92dc450940
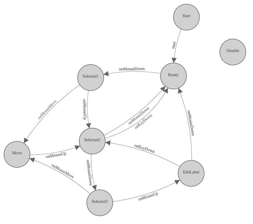
Adds acceptance doc for networking UI
* Adds gerkin feature file for networking visualization
* Adds implementation details to networking.md
2018-03-29 16:53:57 -04:00

102 KiB
871x771px