mirror of
https://github.com/ansible/awx.git
synced 2026-01-19 21:51:26 -03:30
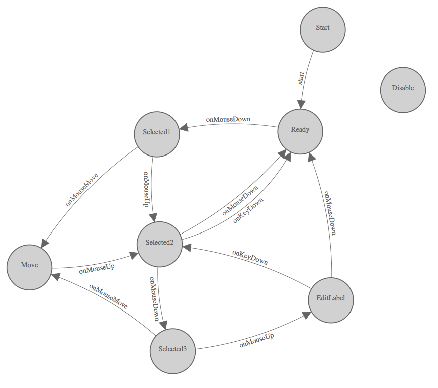
* Adds gerkin feature file for networking visualization * Adds implementation details to networking.md
102 KiB
871x771px
102 KiB
871x771px