mirror of
https://github.com/kubernetes-sigs/kubespray.git
synced 2026-01-21 14:38:02 -03:30
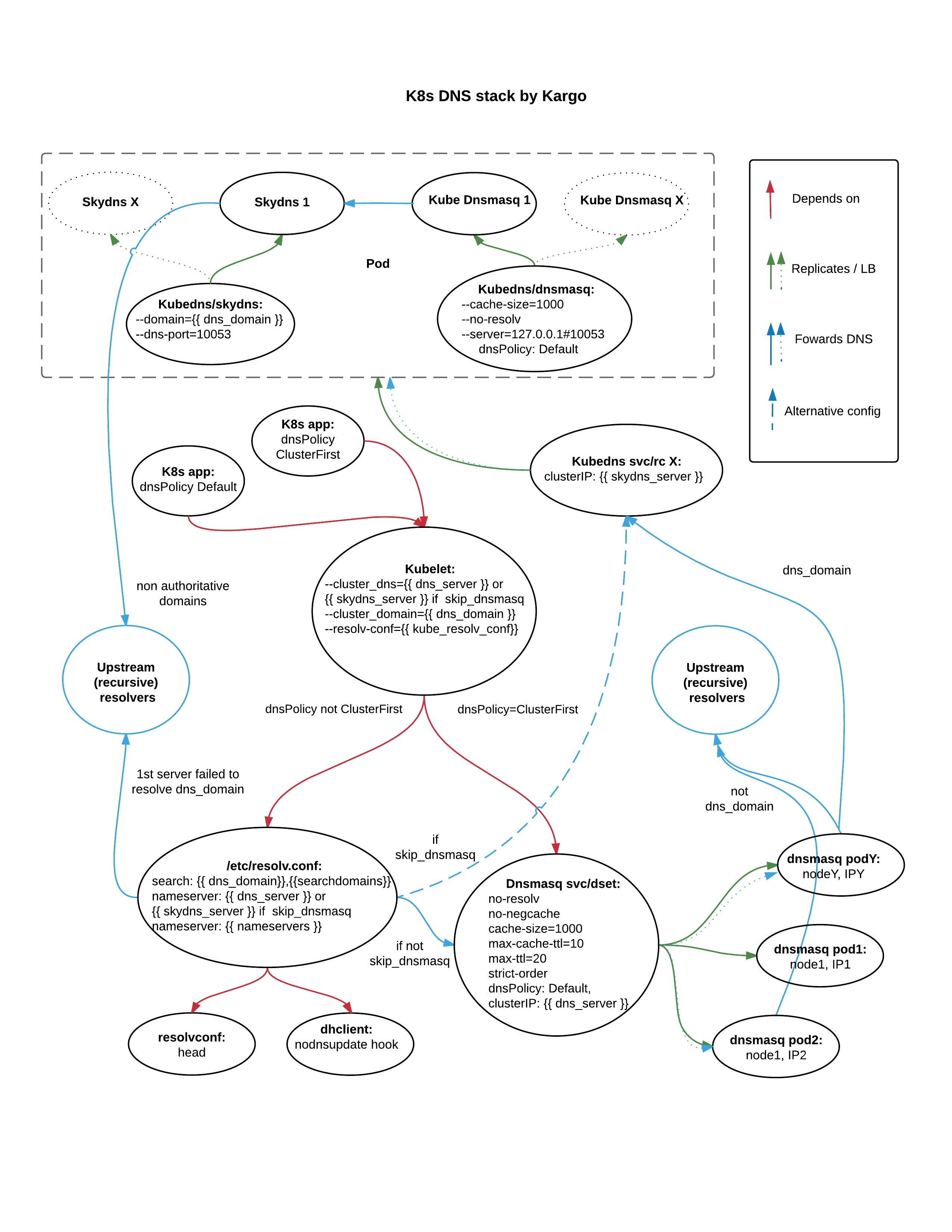
Reflect changes made to DNS setup Signed-off-by: Bogdan Dobrelya <bdobrelia@mirantis.com>
654 KiB
2550x3300px
654 KiB
2550x3300px