Files
kubespray/docs/figures/dns.jpeg
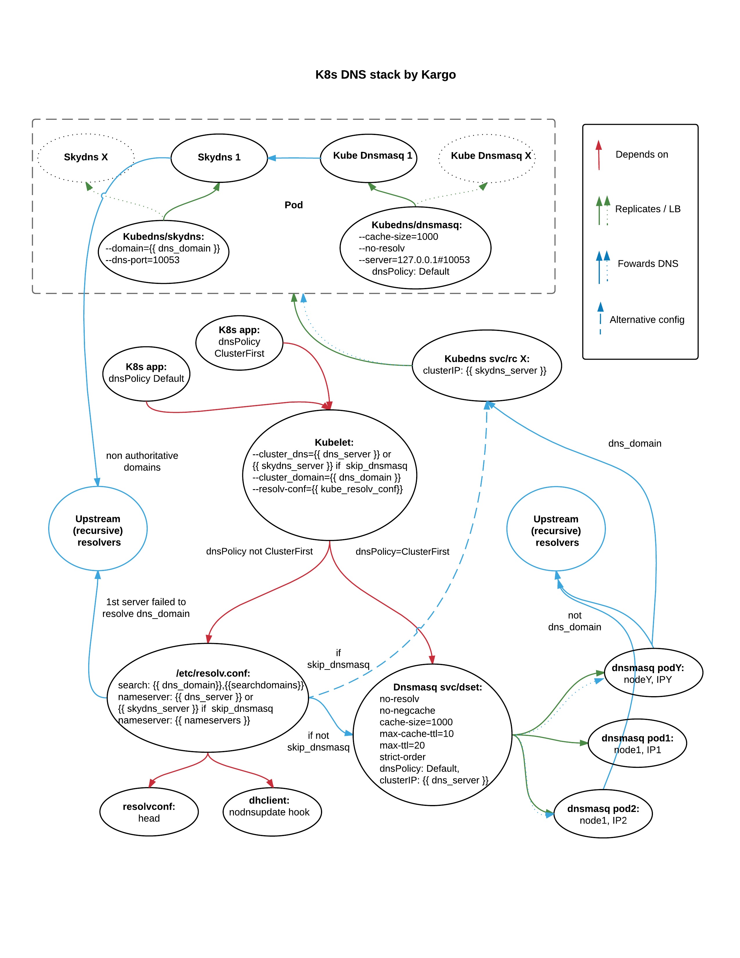
Bogdan Dobrelya ec0317e0e4 Adjust DNS picture
Reflect changes made to DNS setup

Signed-off-by: Bogdan Dobrelya <bdobrelia@mirantis.com>
2016-09-23 17:11:07 +02:00

654 KiB
2550x3300px