mirror of
https://github.com/kubernetes-sigs/kubespray.git
synced 2026-01-12 18:40:03 -03:30
80 lines
3.8 KiB
Markdown
80 lines
3.8 KiB
Markdown
K8s DNS stack by Kargo
|
|
======================
|
|
|
|
Kargo configures a [Kubernetes DNS](http://kubernetes.io/docs/admin/dns/)
|
|
[cluster add-on](http://releases.k8s.io/master/cluster/addons/README.md)
|
|
to serve as an authoritative DNS server for a given ``dns_domain`` and its
|
|
``svc, default.svc`` default subdomains (a total of ``ndots: 5`` max levels).
|
|
|
|
Note, additional search (sub)domains may be defined in the ``searchdomains``
|
|
var. And additional recursive DNS resolvers in the `` upstream_dns_servers``,
|
|
``nameservers`` vars. Intranet DNS resolvers should be specified in the first
|
|
place, followed by external resolvers, for example:
|
|
|
|
```
|
|
skip_dnsmasq: true
|
|
nameservers: [8.8.8.8]
|
|
upstream_dns_servers: [172.18.32.6]
|
|
```
|
|
or
|
|
```
|
|
skip_dnsmasq: false
|
|
upstream_dns_servers: [172.18.32.6, 172.18.32.7, 8.8.8.8, 8.8.8.4]
|
|
```
|
|
|
|
Remember the limitations (the vars are explained below):
|
|
|
|
* the ``searchdomains`` have a limitation of a 6 names and 256 chars
|
|
length. Due to default ``svc, default.svc`` subdomains, the actual
|
|
limits are a 4 names and 239 chars respectively.
|
|
* the ``nameservers`` have a limitation of a 3 servers, although there
|
|
is a way to mitigate that with the ``upstream_dns_servers``,
|
|
see below. Anyway, the ``nameservers`` can take no more than a two
|
|
custom DNS servers because of one slot is reserved for a Kubernetes
|
|
cluster needs.
|
|
|
|
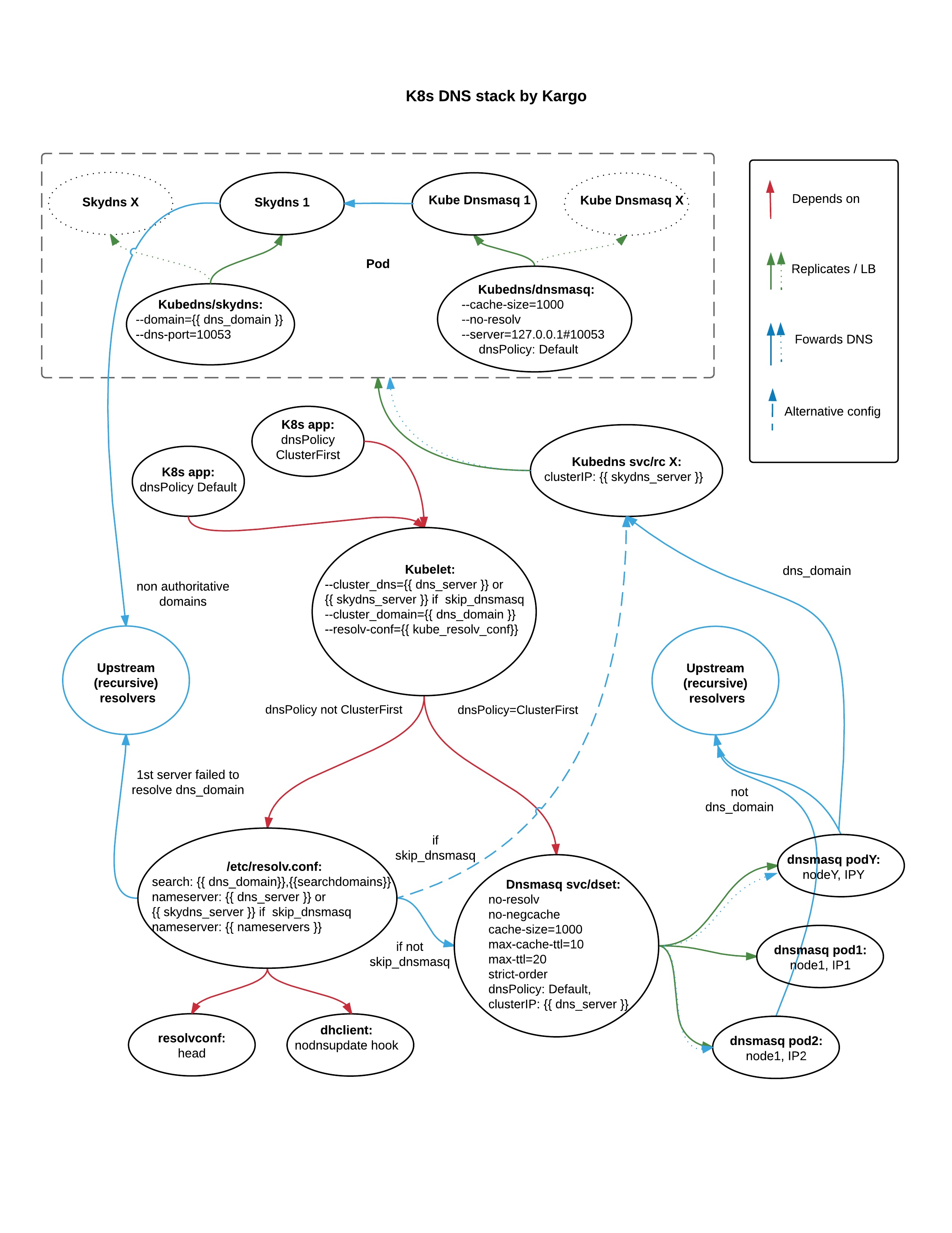
Here is an approximate picture of how DNS things working and
|
|
being configured by Kargo ansible playbooks:
|
|
|
|

|
|
|
|
Note that an additional dnsmasq daemon set is installed by Kargo
|
|
by default. Kubelet will configure DNS base of all pods to use the
|
|
given dnsmasq cluster IP, which is defined via the ``dns_server`` var.
|
|
The dnsmasq forwards requests for a given cluster ``dns_domain`` to
|
|
Kubedns's SkyDns service. The SkyDns server is configured to be an
|
|
authoritative DNS server for the given cluser domain (and its subdomains
|
|
up to ``ndots:5`` depth). Note: you should scale its replication controller
|
|
up, if SkyDns chokes. These two layered DNS forwarders provide HA for the
|
|
DNS cluster IP endpoint, which is a critical moving part for Kubernetes apps.
|
|
|
|
Nameservers are as well configured in the hosts' ``/etc/resolv.conf`` files,
|
|
as the given DNS cluster IP merged with ``nameservers`` values. While the
|
|
DNS cluster IP merged with the ``upstream_dns_servers`` defines additional
|
|
nameservers for the aforementioned nsmasq daemon set running on all hosts.
|
|
This mitigates existing Linux limitation of max 3 nameservers in the
|
|
``/etc/resolv.conf`` and also brings an additional caching layer for the
|
|
clustered DNS services.
|
|
|
|
You can skip the dnsmasq daemon set install steps by setting the
|
|
``skip_dnsmasq: true``. This may be the case, if you're fine with
|
|
the nameservers limitation. Sadly, there is no way to work around the
|
|
search domain limitations of a 256 chars and 6 domains. Thus, you can
|
|
use the ``searchdomains`` var to define no more than a three custom domains.
|
|
Remaining three slots are reserved for K8s cluster default subdomains.
|
|
|
|
When dnsmasq skipped, Kargo redefines the DNS cluster IP to point directly
|
|
to SkyDns cluster IP ``skydns_server`` and configures Kubelet's
|
|
``--dns_cluster`` to use that IP as well. While this greatly simplifies
|
|
things, it comes by the price of limited nameservers though. As you know now,
|
|
the DNS cluster IP takes a slot in the ``/etc/resolv.conf``, thus you can
|
|
specify no more than a two nameservers for infra and/or external use.
|
|
Those may be specified either in ``nameservers`` or ``upstream_dns_servers``
|
|
and will be merged together with the ``skydns_server`` IP into the hots'
|
|
``/etc/resolv.conf``.
|
|
|
|
Kargo has yet ways to configure Kubedns addon to forward requests SkyDns can
|
|
not answer with authority to arbitrary recursive resolvers. This task is left
|
|
for future. See [official SkyDns docs](https://github.com/skynetservices/skydns)
|
|
for details.
|