kubespray/docs/dns-stack.md
Bogdan Dobrelya 5fd43b7cf0 Allow subdomains of dns_domain and fix kubelet restarts
* Add a var for ndots (default 5) and put it hosts' /etc/resolv.conf.
* Poke kube dns container image to v1.7
* In order to apply changes to kubelet, notify it to
be restarted on changes made to /etc/resolv.conf. Ignore errors as the kubelet
may yet to be present up to the moment of the notification being processed.
* Remove unnecessary kubelet restart for master role as the node role ensures
it is up and running. Notify master static pods waiters for apiserver,
scheduler, controller-manager instead.

Signed-off-by: Bogdan Dobrelya <bdobrelia@mirantis.com>
2016-09-27 14:32:49 +02:00

4.2 KiB

K8s DNS stack by Kargo

Kargo configures a Kubernetes DNS cluster add-on to serve as an authoritative DNS server for a given dns_domain and its svc, default.svc default subdomains (a total of ndots: 5 max levels).

Note, additional search (sub)domains may be defined in the searchdomains and ndots vars. And additional recursive DNS resolvers in the upstream_dns_servers, nameservers vars. Intranet DNS resolvers should be specified in the first place, followed by external resolvers, for example:

skip_dnsmasq: true
nameservers: [8.8.8.8]
upstream_dns_servers: [172.18.32.6]

or

skip_dnsmasq: false
upstream_dns_servers: [172.18.32.6, 172.18.32.7, 8.8.8.8, 8.8.8.4]

The vars are explained below as well.

DNS configuration details

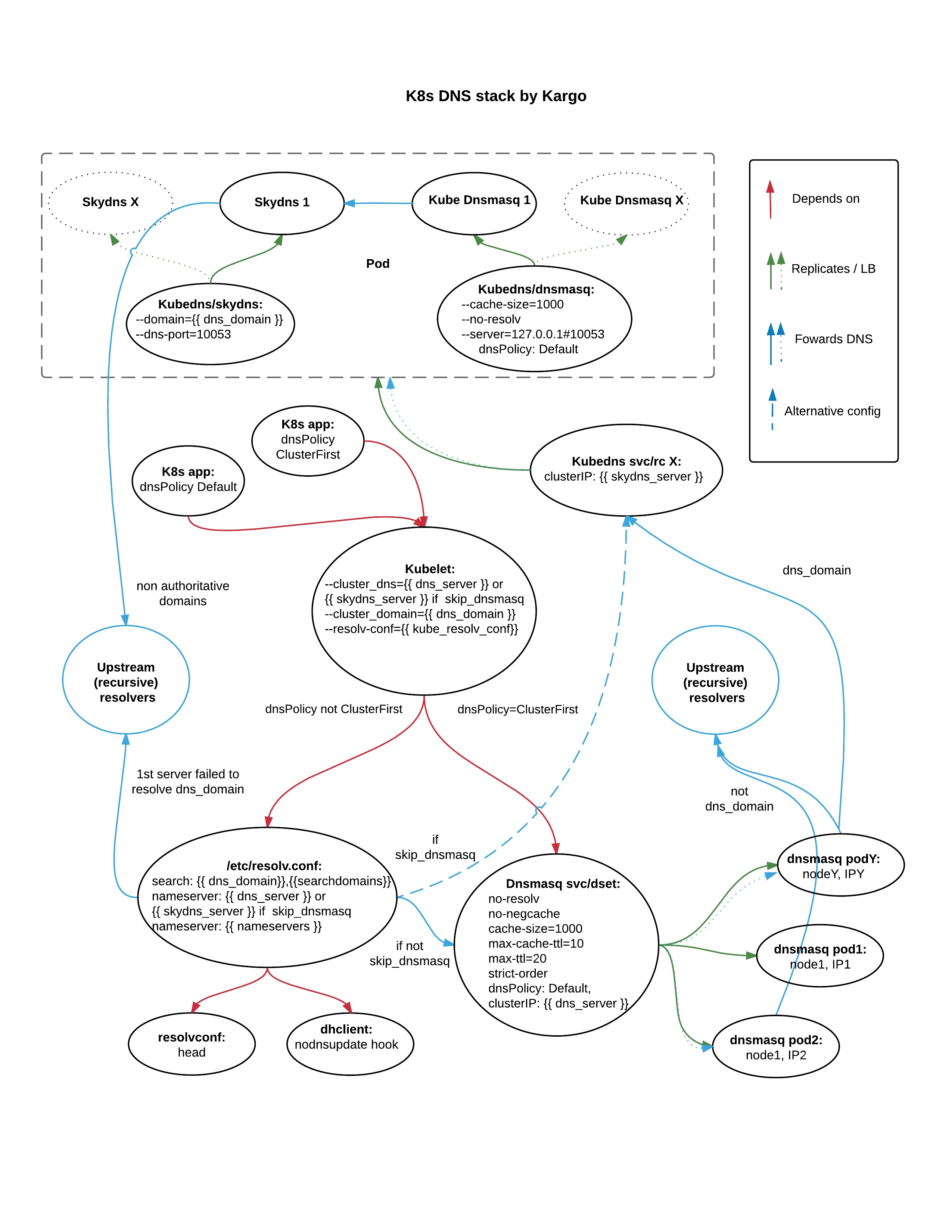
Here is an approximate picture of how DNS things working and being configured by Kargo ansible playbooks:

Image

Note that an additional dnsmasq daemon set is installed by Kargo by default. Kubelet will configure DNS base of all pods to use the given dnsmasq cluster IP, which is defined via the dns_server var. The dnsmasq forwards requests for a given cluster dns_domain to Kubedns's SkyDns service. The SkyDns server is configured to be an authoritative DNS server for the given cluser domain (and its subdomains up to ndots:5 depth). Note: you should scale its replication controller up, if SkyDns chokes. These two layered DNS forwarders provide HA for the DNS cluster IP endpoint, which is a critical moving part for Kubernetes apps.

Nameservers are as well configured in the hosts' /etc/resolv.conf files, as the given DNS cluster IP merged with nameservers values. While the DNS cluster IP merged with the upstream_dns_servers defines additional nameservers for the aforementioned nsmasq daemon set running on all hosts. This mitigates existing Linux limitation of max 3 nameservers in the /etc/resolv.conf and also brings an additional caching layer for the clustered DNS services.

You can skip the dnsmasq daemon set install steps by setting the skip_dnsmasq: true. This may be the case, if you're fine with the nameservers limitation. Sadly, there is no way to work around the search domain limitations of a 256 chars and 6 domains. Thus, you can use the searchdomains var to define no more than a three custom domains. Remaining three slots are reserved for K8s cluster default subdomains.

When dnsmasq skipped, Kargo redefines the DNS cluster IP to point directly to SkyDns cluster IP skydns_server and configures Kubelet's --dns_cluster to use that IP as well. While this greatly simplifies things, it comes by the price of limited nameservers though. As you know now, the DNS cluster IP takes a slot in the /etc/resolv.conf, thus you can specify no more than a two nameservers for infra and/or external use. Those may be specified either in nameservers or upstream_dns_servers and will be merged together with the skydns_server IP into the hots' /etc/resolv.conf.

Limitations

  • Kargo has yet ways to configure Kubedns addon to forward requests SkyDns can not answer with authority to arbitrary recursive resolvers. This task is left for future. See official SkyDns docs for details.

  • There is no way to specify a custom value for the SkyDNS ndots param via an option for KubeDNS add-on, while SkyDNS supports it though. Thus, DNS SRV records may not work as expected as they require the ndots:7.

  • the searchdomains have a limitation of a 6 names and 256 chars length. Due to default svc, default.svc subdomains, the actual limits are a 4 names and 239 chars respectively.

  • the nameservers have a limitation of a 3 servers, although there is a way to mitigate that with the upstream_dns_servers, see below. Anyway, the nameservers can take no more than a two custom DNS servers because of one slot is reserved for a Kubernetes cluster needs.