mirror of
https://github.com/kubernetes-sigs/kubespray.git
synced 2026-01-14 03:10:44 -03:30
* For Debian/RedHat OS families (with NetworkManager/dhclient/resolvconf optionally enabled) prepend /etc/resolv.conf with required nameservers, options, and supersede domain and search domains via the dhclient/resolvconf hooks. * Drop (z)nodnsupdate dhclient hook and re-implement it to complement the resolvconf -u command, which is distro/cloud provider specific. Update docs as well. * Enable network restart to apply and persist changes and simplify handlers to rely on network restart only. This fixes DNS resolve for hostnet K8s pods for Red Hat OS family. Skip network restart for canal/calico plugins, unless https://github.com/projectcalico/felix/issues/1185 fixed. * Replace linefiles line plus with_items to block mode as it's faster. Signed-off-by: Bogdan Dobrelya <bdobrelia@mirantis.com> Co-authored-by: Matthew Mosesohn <mmosesohn@mirantis.com>
119 lines
5.8 KiB
Markdown
119 lines
5.8 KiB
Markdown
K8s DNS stack by Kargo
|
|
======================
|
|
|
|
For K8s cluster nodes, kargo configures a [Kubernetes DNS](http://kubernetes.io/docs/admin/dns/)
|
|
[cluster add-on](http://releases.k8s.io/master/cluster/addons/README.md)
|
|
to serve as an authoritative DNS server for a given ``dns_domain`` and its
|
|
``svc, default.svc`` default subdomains (a total of ``ndots: 5`` max levels).
|
|
|
|
Other nodes in the inventory, like external storage nodes or a separate etcd cluster
|
|
node group, considered non-cluster and left up to the user to configure DNS resolve.
|
|
|
|
Note, custom ``ndots`` values affect only the dnsmasq daemon set (explained below).
|
|
While the kubedns has the ``ndots=5`` hardcoded, which is not recommended due to
|
|
[DNS performance reasons](https://github.com/kubernetes/kubernetes/issues/14051).
|
|
You can use config maps for the kubedns app to workaround the issue, which is
|
|
yet in the Kargo scope.
|
|
|
|
Additional search (sub)domains may be defined in the ``searchdomains``
|
|
and ``ndots`` vars. And additional recursive DNS resolvers in the `` upstream_dns_servers``,
|
|
``nameservers`` vars. Intranet/cloud provider DNS resolvers should be specified
|
|
in the first place, followed by external resolvers, for example:
|
|
|
|
```
|
|
skip_dnsmasq: true
|
|
nameservers: [8.8.8.8]
|
|
upstream_dns_servers: [172.18.32.6]
|
|
```
|
|
or
|
|
```
|
|
skip_dnsmasq: false
|
|
upstream_dns_servers: [172.18.32.6, 172.18.32.7, 8.8.8.8, 8.8.8.4]
|
|
```
|
|
The vars are explained below. For the early cluster deployment stage, when there
|
|
is yet K8s cluster and apps exist, a user may expect local repos to be
|
|
accessible via authoritative intranet resolvers. For that case, if none custom vars
|
|
was specified, the default resolver is set to either the cloud provider default
|
|
or `8.8.8.8`. And domain is set to the default ``dns_domain`` value as well.
|
|
Later, the nameservers will be reconfigured to the DNS service IP that Kargo
|
|
configures for K8s cluster.
|
|
|
|
Also note, existing records will be purged from the `/etc/resolv.conf`,
|
|
including base/head/cloud-init config files and those that come from dhclient.
|
|
This is required for hostnet pods networking and for [kubelet to not exceed search domains
|
|
limits](https://github.com/kubernetes/kubernetes/issues/9229).
|
|
|
|
New search, nameserver records and options will be defined from the aforementioned vars:
|
|
* Via resolvconf's head file, if resolvconf installed.
|
|
* Via dhclient's DNS update hook.
|
|
* Via cloud-init (CoreOS only).
|
|
* Statically in the `/etc/resolv.conf`, if none of above is applicable.
|
|
|
|
DNS configuration details
|
|
-------------------------
|
|
|
|
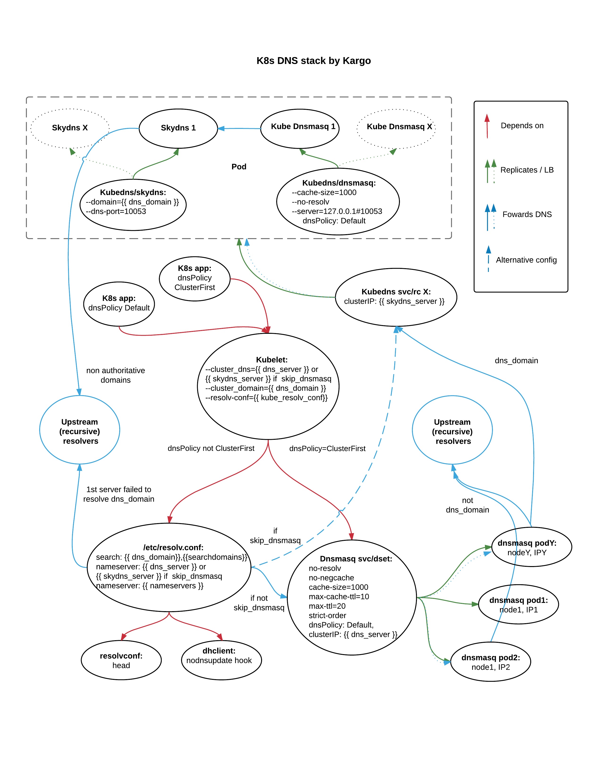
Here is an approximate picture of how DNS things working and
|
|
being configured by Kargo ansible playbooks:
|
|
|
|

|
|
|
|
Note that an additional dnsmasq daemon set is installed by Kargo
|
|
by default. Kubelet will configure DNS base of all pods to use the
|
|
given dnsmasq cluster IP, which is defined via the ``dns_server`` var.
|
|
The dnsmasq forwards requests for a given cluster ``dns_domain`` to
|
|
Kubedns's SkyDns service. The SkyDns server is configured to be an
|
|
authoritative DNS server for the given cluser domain (and its subdomains
|
|
up to ``ndots:5`` depth). Note: you should scale its replication controller
|
|
up, if SkyDns chokes. These two layered DNS forwarders provide HA for the
|
|
DNS cluster IP endpoint, which is a critical moving part for Kubernetes apps.
|
|
|
|
Nameservers are as well configured in the hosts' ``/etc/resolv.conf`` files,
|
|
as the given DNS cluster IP merged with ``nameservers`` values. While the
|
|
DNS cluster IP merged with the ``upstream_dns_servers`` defines additional
|
|
nameservers for the aforementioned nsmasq daemon set running on all hosts.
|
|
This mitigates existing Linux limitation of max 3 nameservers in the
|
|
``/etc/resolv.conf`` and also brings an additional caching layer for the
|
|
clustered DNS services.
|
|
|
|
You can skip the dnsmasq daemon set install steps by setting the
|
|
``skip_dnsmasq: true``. This may be the case, if you're fine with
|
|
the nameservers limitation. Sadly, there is no way to work around the
|
|
search domain limitations of a 256 chars and 6 domains. Thus, you can
|
|
use the ``searchdomains`` var to define no more than a three custom domains.
|
|
Remaining three slots are reserved for K8s cluster default subdomains.
|
|
|
|
When dnsmasq skipped, Kargo redefines the DNS cluster IP to point directly
|
|
to SkyDns cluster IP ``skydns_server`` and configures Kubelet's
|
|
``--dns_cluster`` to use that IP as well. While this greatly simplifies
|
|
things, it comes by the price of limited nameservers though. As you know now,
|
|
the DNS cluster IP takes a slot in the ``/etc/resolv.conf``, thus you can
|
|
specify no more than a two nameservers for infra and/or external use.
|
|
Those may be specified either in ``nameservers`` or ``upstream_dns_servers``
|
|
and will be merged together with the ``skydns_server`` IP into the hots'
|
|
``/etc/resolv.conf``.
|
|
|
|
Limitations
|
|
-----------
|
|
|
|
* Kargo has yet ways to configure Kubedns addon to forward requests SkyDns can
|
|
not answer with authority to arbitrary recursive resolvers. This task is left
|
|
for future. See [official SkyDns docs](https://github.com/skynetservices/skydns)
|
|
for details.
|
|
|
|
* There is
|
|
[no way to specify a custom value](https://github.com/kubernetes/kubernetes/issues/33554)
|
|
for the SkyDNS ``ndots`` param via an
|
|
[option for KubeDNS](https://github.com/kubernetes/kubernetes/blob/master/cmd/kube-dns/app/options/options.go)
|
|
add-on, while SkyDNS supports it though. Thus, DNS SRV records may not work
|
|
as expected as they require the ``ndots:7``.
|
|
|
|
* the ``searchdomains`` have a limitation of a 6 names and 256 chars
|
|
length. Due to default ``svc, default.svc`` subdomains, the actual
|
|
limits are a 4 names and 239 chars respectively.
|
|
|
|
* the ``nameservers`` have a limitation of a 3 servers, although there
|
|
is a way to mitigate that with the ``upstream_dns_servers``,
|
|
see below. Anyway, the ``nameservers`` can take no more than a two
|
|
custom DNS servers because of one slot is reserved for a Kubernetes
|
|
cluster needs.
|